
10月13日,有网友发文称:首例白嫖党诉讼案胜诉,赔偿酒店3.5万元,删除差评,公开道歉30天。许多网友转发上述道歉信并表示:传递正能量,不向白嫖党低头,加油酒店人。
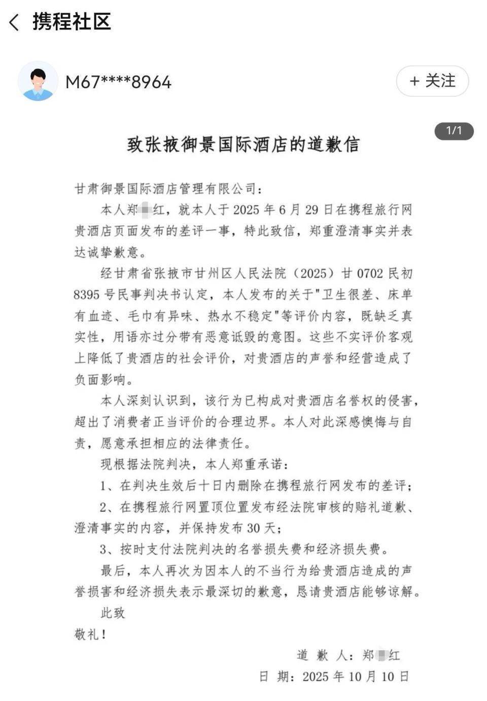
当事人发布在携程社区的道歉信
这封《致张掖御景国际酒店的道歉信》写道:本人郑某红,就本人于2025年6月29日在携程旅行网贵酒店页面发布的差评一事,特此致信,郑重澄清事实并表达诚挚歉意。
经甘肃省张掖市甘州区人民法院(2025)甘0702民初8395号民事判决书认定,本人发布的关于“卫生很差、床单有血迹、毛巾有异味、热水不稳定”等评价内容,既缺乏真实性,用语亦过分带有恶意诋毁的意图。这些不实评价客观上降低了贵酒店的社会评价,对贵酒店的声誉和经营造成了负面影响。
本人深刻认识到,该行为已构成对贵酒店名誉权的侵害,超出了消费者正当评价的合理边界。本人对此深感懊悔与自责,愿意承担相应的法律责任。
张掖御景国际酒店(来源:携程旅行)
根据该致歉信,郑某红本人承诺删除在携程旅行网发布的差评,在携程旅行网置顶位置发布赔礼道歉、澄清事实的内容,并按时支付法院判决的名誉
14日下午,记者致电当事酒店,工作人员表示,上述内容属实,具体情况是酒店的刘经理处理的,需向其汇报。
“上述道歉信是经过法院审核后,当事人自己在携程账号上发布的,网上有许多转发的,我们酒店没有发。”该酒店刘经理告诉记者,郑某红是名30多岁的女子,外地人,该案目前已经执行完毕了。
来源:极目新闻
举报/反馈九龙配资提示:文章来自网络,不代表本站观点。